课程介绍
通过科学尝试索求纤维的世界,学会利用点火法分辨分歧的面料,把握背后的科学道理;着手造作纤维玻片并观察分歧纤维在显微镜下的微观状态;履历中国传统的手工染色技术,亲自着手造作唯一无二的纤维文章,对纺织品等高分子资料一探到底。
课程详情
一、活动主题
《“布”出所料》
二、活动对象
6~12岁青少年
三、活动意思
衣服、毛巾、手套、窗帘......这些日常生涯中时时使用的物品都是由布料造作而成,关于布料各人又相识几多呢?从这样的现实问题启程,深刻索求,意识布料背后的纤维,探索纤维的个性,引发学生探索的兴致,同时意识到布料的良好机能和它的来之不易,设置环保意识。
四、活动内容及指标
走进陕西省大型数字化、信息化、智慧化尝试室,通过科学尝试索求纤维的世界。
学会利用点火法分辨分歧的面料,把握背后的科学道理。
别离相识光导纤维、植物纤维、动物纤维、合成纤维,着手造作纤维玻片并观察分歧纤维在显微镜下的微观状态。
履历中国传统的手工染色技术,亲自着手造作唯一无二的纤维文章,对纺织品等高分子资料一探到底。
通过幼组式互动会商及幼幼科学家翻转讲堂,造就学生的沟通表白能力、着手观察能力和团队合作意识。
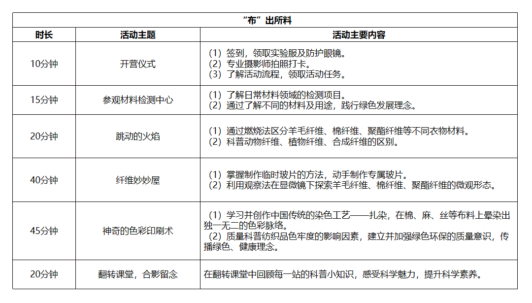
五、活动流程

为什么选择6163银河com质检?