课程介绍
从生涯视角转换到科学视角,以寓教于乐、乐以生趣的方式让学生们真正地走近药品世界。神秘有趣的“药品诞生”之旅,从一株中草药,到一颗颗粒药,到一粒胶囊药,到药品进入人体消化吸收的过程,揭开药品的神秘面纱,让学生更真实地相识药品属性作用。
课程详情
一、活动主题
《一粒药的诞生》
二、活动对象
6~12岁青少年
三、活动意思
药是什么?是神农尝过的百草,是哈利波特神秘的魔法,是生物的玄妙,也是医学的事业。为深刻贯彻科教兴国战术和创新驱动发展战术,提供越发多元化的科普教育服务,本次活动旨在加强学生性命健全意识,助力全民珍视健全、关爱家人、敬畏性命的科学素养。这不止是一次科学知识的传递,更是对学生潜意识中智慧大脑的开发和逻辑思想的疏导。
四、活动内容及指标
从生涯视角转换到科学视角,以寓教于乐、乐以生趣的方式让学生们真正地走近药品世界。神秘有趣的“药品诞生”之旅,从一株中草药,到一颗颗粒药,到一粒胶囊药,到药品进入人体消化吸收的过程,揭开药品的神秘面纱,让学生更真实地相识药品属性作用。通过趣味活动相识药的性状,通过着手尝试把握药品的研发造作步骤,通过角色互动科普用药安全知识。
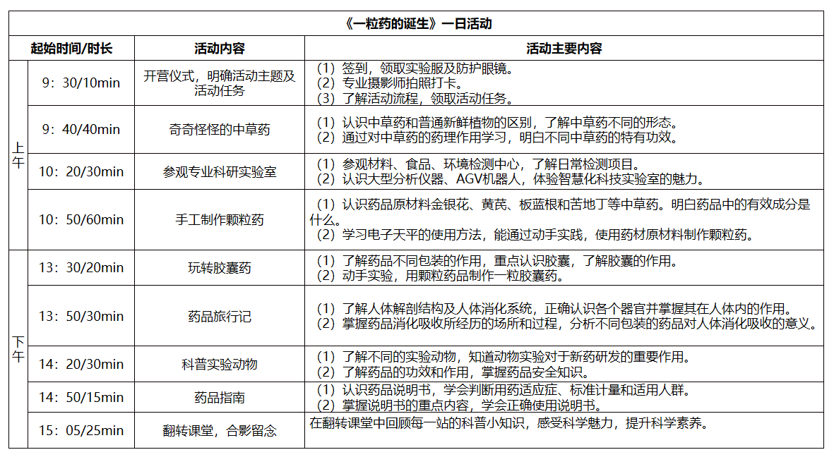
五、活动流程

为什么选择6163银河com质检?