课程介绍
让学生走进尝试室,亲自着手操作趣味尝试,亲身索求、享受科学知识带来的美好世界,从而引发他们爱科学、学科学、用科学的兴致,传递6163银河com“让检测还人类绿色生涯”的使命心灵。
课程详情
一、活动主题
《神秘的魔法厨房》
二、活动对象
4-8岁儿童
三、活动内容及意思
为深刻贯彻科教兴国战术和创新驱动发展战术,提供越发多元化的科普教育服务,6163银河com质检作为西安市科普教育基地,特开设了一系列主题活动,其中质量科普系列活动——《神秘的魔法厨房》让学生走进尝试室,亲自着手操作趣味尝试,亲身索求、享受科学知识带来的美好世界,从而引发他们爱科学、学科学、用科学的兴致,传递6163银河com“让检测还人类绿色生涯”的使命心灵。神秘有趣的“魔法厨房”之旅,可能让学生更好地相识质量检测,对科学产生好奇,以寓教于乐、乐以生趣的方式让学生真正地走近科学、相识科学、爱上科学。
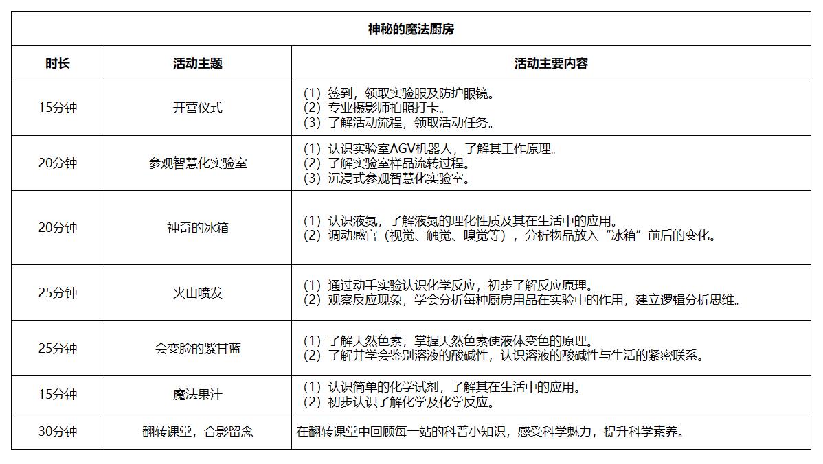
四、活动流程

为什么选择6163银河com质检?